365最快线路检测中心欢迎您!

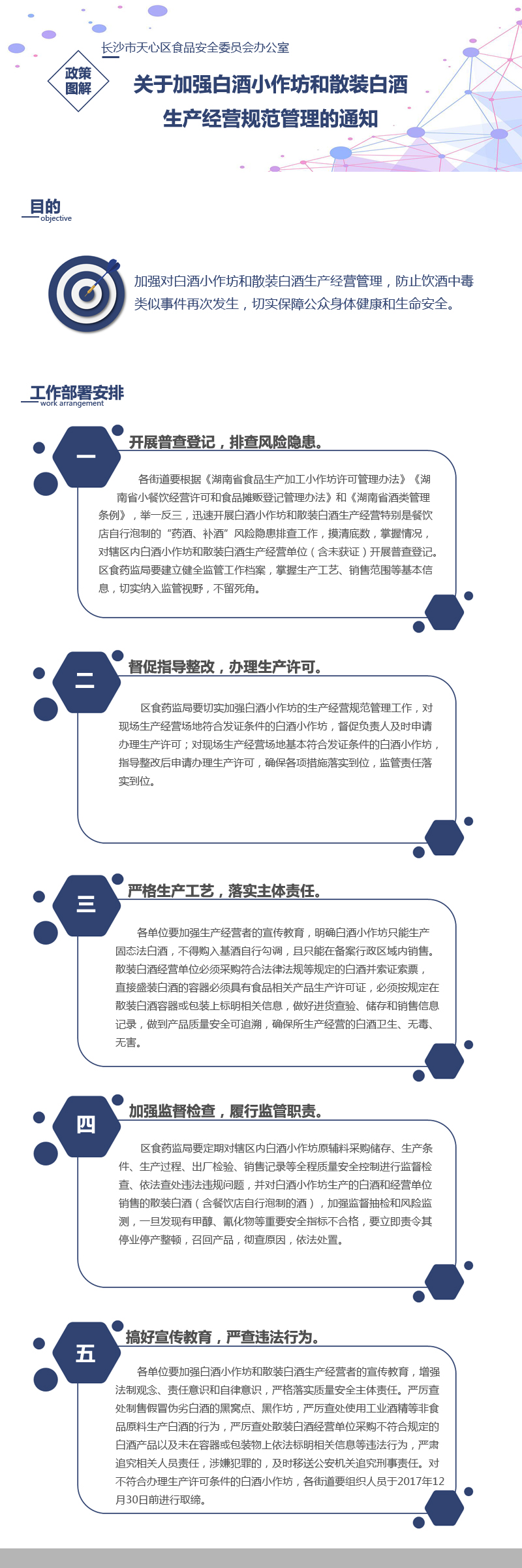
【图解】关于《长沙市天心区食品安全委员会办公室关于加强白酒小作坊和散装白酒生产经营规范管理的通知》的解读

来源:电政办       发布日期:2017-12-13 11:05:17

长沙市天心区食品安全委员会办公室

2017年12月13日  

打印本页 关闭窗口

相关政策